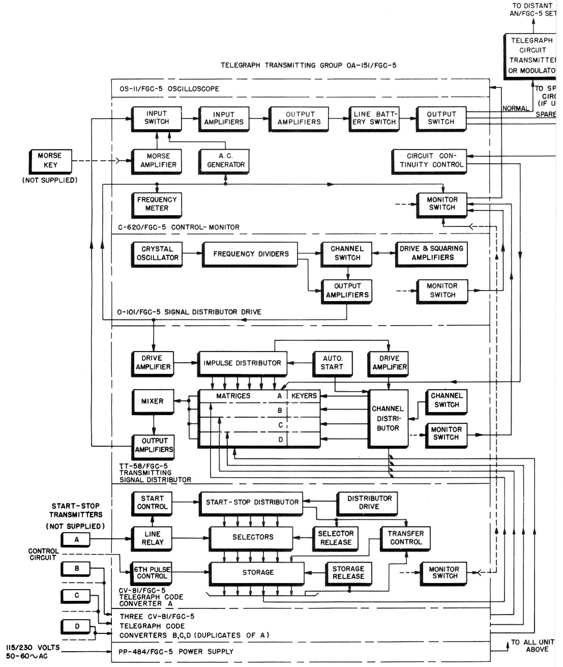
OA-151/FGC-5 transmitting group - 4 tty lines in, one multiplexed
signal out
|
1949 prototype
 |

OA-151/FGC-5 block diagram |
OA-151/FGC-5 components
OS-11/FGC-5 oscilloscope
C-620/FGC-5 control monitor
O-101/FGC-5 signal distributor drive
TT-58/FGC-5 rcvg signal distributor
CV-81/FGC-5 code converters (4 ea.)
PP-484/FGC-5 power supply
|
 |
|
January 11, 1949 photo caption - Electronic Time Division Multiplex Unit
with attached battery of four Teletype transmitters. The Electronic Time Division
Multiplex rearranges the output of two to four teletype machines
so that the signals originated by those machines are transmitted over a
single radio channel by a single radio transmitter, simultaneously for all
practical purposes. The apparatus is divided into transmitting and
receiving units. As messages are fed into a battery of four teletype
transmitters hooked into the ETDM each is compressed in time, sorted into
the proper time channel, mixed with the other signals, and fed into the
radio transmitter. At the receiving end, the process is reversed and the signals,
unscrambled, are fed into the teletype printers essentially at the same
time as they are transmitted. Since each teletype transmitter can
send at speeds of 75 words per minute, this means a total of 300
words per minute transmitted. The Electronic Time Division Multiplex is
calculated to make the best possible use of available radio frequency
channels in military operations.
|
OA-150/FGC-5 receiving group - 1 multiplexed signal in, 4 TTY lines
out
|

OA-150/FGC-5 block diagram |
OA-150/FGC-5 components
OS-11/FGC-5 oscilloscope
C-621/FGC-5 control monitor
O-100/FGC-5 signal distributor drive
TT-64/FGC-5 rcvg signal distributor
CV-94/FGC-5 code converters (4 ea.)
PP-484/FGC-5 power supply
|
 |
|

CV-81/FGC-5 code converter
TT-58/FGC-5 rcvg signal distributor |

O-101/FGC-5 signal distributor drive
C-620/FGC-5 control monitor |

C-621/FGC-5 control monitor
O-100/FGC-5 signal distributor drive |

TT-64/FGC-5 rcvg signal distributor
CV-94/FGC-5 code converter |

OS-11/FGC-5 oscilloscope
|

PP-484/FGC-5 power supply |
-- |
-- |